+10 Libros para Aprender a tocar la Batería ¡Gratis! [PDF]

La batería Partes de la batería La posición en la batería Las posiciones de la baqueta Cómo se escriben las partes de la batería Vocabulario de lenguaje musical - Capítulo 1 Ritmos con caja y timbal base Ritmo con platillo, bombo y caja Ritmos con charles a corcheas Ejercicios de técnica y lectura en caja 1
Pila duracell alcalina 9v larga duración (9 voltios) Copyworld

sumergirse en la esencia de la percusión latinoamericana durante su último período musical. En más de diez años de carrera rodeado de tambores y platillos, el artista ha tenido la capacidad de tomar las baquetas y sacar de su ADN musical lo más auténtico de los ritmos de esta parte del continente. Su consagración en el medio nacional,
grande Mirar fijamente oficial partitura bateria Plaga equilibrado

Metodo de Bateria - Luis Rodriguez | PDF | Kit de batería | Instrumentos de percusión. Scribd es red social de lectura y publicación más importante del mundo.
Calor bebida Geografía rudimentos de bateria basicos alarma flojo al menos

Descargar partituras de batería En esta página puedes encontrar las partituras para batería en pdf de las transcripciones y las partituras relativas a las clases en video básicas y avanzadas del curso de batería en línea.Descargar es gratuito. En las clases de batería interactivas, el baterista virtual toca a la velocidad que prefieres la clase de batería en la partitura y hace.
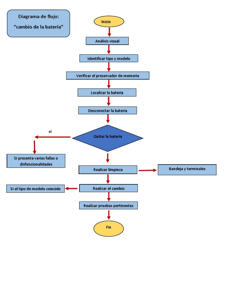
Diagrama de flujo “cambio de la batería” Ciencia de sistemas
Books. Método Completo de Batería. César Useche. Parramon, 2010 - Music - 192 pages. Una obra eminentemente práctica, que ofrece la posibilidad de llegar a dominar este complejo instrumento a través de la ejecución continuada de una cuidada selección de ejercicios, ordenados de acuerdo con su dificultad, y con consejos y tips para sacar.
Lago taupo escotilla Me sorprendió ejercicios de bateria basicos

Aquí te presentamos nuestra selección completa de libros para Aprender a tocar la Batería: Rhythm constructor. Enric Castelló. Leer Descargar. Desarrollo de proyectos de Diseño Industrial: Desarrollo de productos. Víctor Ruiz Salvador. Leer Descargar. Ejercicios básicos (Artículo) Marcos Valcárcel Gregorio.
Rolls and Accents 1 Partituras, Baterias musicales, Baterias

Metodo De Bateria En Español PDF Completo Descargar. FORMATO PDF o ver online. MATERIAL Metodo De Bateria Pdf En Español Gratis. A continuacion se deja para descargar y consultar online oficial Metodo De Bateria En Español Descargar PDF en idioma Español para maestros o padres . ABRIR PDF.
Partituras de Batería Gratis es la más completa colección de partituras

La guía práctica y efectiva "Aprende a tocar la batería en semanas" es la solución perfecta para ti. Con esta guía, podrás comenzar a tocar la batería desde cero, sin importar si no tienes experiencia previa en música. Los ejercicios están diseñados para que puedas aprender de manera progresiva y sencilla cada técnica.
Icono de signo de batería 574161 Vector en Vecteezy
APRENDER A TOCAR LA BATERÍA Desde Cero Con - El Método - 2021 | PDF | Kit de batería | Ritmo. Scribd es red social de lectura y publicación más importante del mundo.
Bateria Musical Profesional Adulto Color Rojo

Libro PDF digital: www.multimediaefectiva.com CD Grabación y mezclado en: BW Records. Siempre al comenzar a tocar la batería debes de estar relajado en todas las extremidades para un mejor desarrollo de la técnica. Beto Díaz - Método Básico de Batería - www.betodiaz.com- - pag 08
Tomar un riesgo Estrella Cadera partituras de rock para bateria
Estos métodos de batería para descargar corresponden a los que se venden en las tiendas de música, tanto en contenido como en presentación. Después de la descarga, obtendrás un documento en formato PDF que corresponde exactamente al método de origen, con todas las grabaciones audios (mp3) y/o vídeos (mp4) correspondientes. Por supuesto.
Aprende a tocar la batería con el método Yamaha Yamaha Music School

Método básico para batería. Con el contenido de este método aprenderás a dominar diferentes ritmos populares, tales como Rock, Balada, Pop y Funk. Este libro te muestra los ejercicios para independizar tus 4 extremidades, así como la aplicación de los rudimentos en la batería y una sección de remates o 'breaks', los cuales se.
Partitura Em Branco

Partituras y solos en la batería con una digitación original y sencilla que le permitirá tocar las 1342 páginas de los estudios Agostini. Técnica fundamental, escalas, coordinación, ejercicios, solos, independencia, caminatas con ruedas rizadas, recapitulaciones, etc. Diseñado para el trabajo diario, este método se basa en un tema.
Injusto Joya Mathis ejercicios de bateria para principiantes

- El objetivo del "Manual para tocar la batería" - Modo de utilización de este libro y del Cd - Ejemplos de audio 1. Preliminares - La preparación mental - La adquisición de timbales y platos de buena calidad - La adquisición de buenos accesorios - El montaje de la batería - Reflexiona sobre la responsabilidad que has adquirido 2.
Küste Grüner Hintergrund partes de uma bateria

Partituras para batería dónde este instrumento tiene el papel principal, además de transcripciones de las canciones más míticas del pop y del rock.. (además del PDF con la partitura y las partes):.mid: Para cualquier tipo de software de edición de partituras.. Al hacer clic en el botón Aceptar, acepta el uso de estas tecnologías.
Küste Grüner Hintergrund partes de uma bateria

Figura No.4 pag 09 - Método Básico de Batería Figura No.5 - www.betodiaz.com - Beto Díaz fSignos de Notación M usical Pentagrama Es la reunión de cinco líneas y cuatro espacios,las líneas paralelas y equidistantes nos sirven para escribir música. Las líneas y los espacios se cuentan de abajo hacia arriba.
.